
Archimate est un langage de modélisation d’architecture d’entreprise. Il permet aux entreprises de modéliser et de gérer leur architecture d’entreprise de manière systématique.
L’architecture d’entreprise est une discipline qui vise à aligner la stratégie de l’entreprise avec ses objectifs opérationnels et informatiques. Pour ce faire, les professionnels de l’architecture d’entreprise utilisent des outils de modélisation pour représenter les différents aspects de l’architecture d’entreprise. L’un de ces outils est Archimate, un langage de modélisation graphique standardisé pour l’architecture d’entreprise.
Dans cet article, nous allons explorer l’histoire d’Archimate, les différentes couches d’architecture, les évolutions récentes.
Nous allons expliquer les liens et les associations entre Archimate, Togaf, BPMN et UML.
Pour conclure, nous allons expliquer l’usage d’Archimate, sa place dans la modélisation de l’architecture de l’entreprise
Histoire d’Archimate
Archimate a été développé par The Open Group, un consortium international de sociétés travaillant ensemble pour développer des normes ouvertes pour l’industrie informatique. La première version d’Archimate, appelée ArchiMate 1.0, a été publiée en 2004.
Le développement d’Archimate a été motivé par la nécessité de combler les lacunes des autres langages de modélisation d’architecture d’entreprise, tels que Zachman Framework et TOGAF.
La version initiale d’Archimate avait pour but de fournir une méthode de modélisation standardisée pour l’architecture d’entreprise, permettant ainsi de représenter les différents aspects de l’architecture d’entreprise dans une vue unique et cohérente. Cette approche a permis d’améliorer la communication et la compréhension entre les différents acteurs impliqués dans la gestion de l’architecture d’entreprise.
Au fil du temps, Archimate a évolué pour répondre aux besoins changeants des entreprises et des professionnels de l’architecture d’entreprise. La version 2.0 d’Archimate a été publiée en 2012 et a introduit de nouvelles fonctionnalités, telles que la prise en charge des architectures stratégiques et la possibilité de modéliser des relations de dépendance entre les différents éléments d’architecture.
La version la plus récente d’Archimate, Archimate 3.0, a été publiée en 2016. Cette version a introduit plusieurs nouvelles fonctionnalités, notamment la prise en charge de la modélisation de l’Internet des objets (IoT) et la prise en charge de la modélisation de la coopération et de la concurrence entre les différentes entités d’architecture.
Au fil des ans, Archimate est devenu un outil populaire pour la modélisation de l’architecture d’entreprise. Il est utilisé par de nombreuses entreprises dans le monde entier pour planifier, concevoir et gérer leur architecture d’entreprise. Les professionnels de l’architecture d’entreprise trouvent que Archimate est un outil précieux pour améliorer la communication, la collaboration et la prise de décision dans leur organisation.
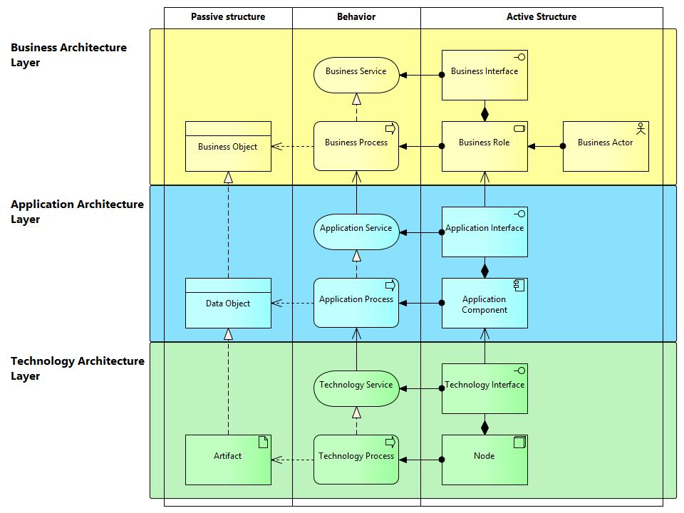
Les différentes couches d’architecture
Archimate divise l’architecture d’entreprise en trois couches :
- La couche métier : Cette couche comprend les activités commerciales, les processus, les fonctions et les services. Elle se concentre sur la manière dont l’entreprise crée de la valeur pour ses clients et ses parties prenantes.
- La couche application : Cette couche comprend les applications informatiques qui soutiennent les activités commerciales. Elle se concentre sur la manière dont les applications sont conçues, développées et gérées.
- La couche technologique : Cette couche comprend les infrastructures informatiques, les réseaux et les technologies qui supportent les applications. Elle se concentre sur la manière dont les technologies sont utilisées pour fournir des services informatiques.
La notion de langage graphique
Le langage Archimate est un langage graphique, ce qui signifie qu’il utilise des diagrammes pour représenter l’architecture d’entreprise. Les diagrammes Archimate sont composés de différents éléments graphiques, tels que des boîtes, des flèches et des symboles.
Les diagrammes Archimate permettent de représenter les différentes couches d’architecture de manière claire et compréhensible. Les éléments graphiques utilisés dans les diagrammes Archimate ont des significations spécifiques qui sont définies dans la documentation du langage.
Le langage graphique Archimate facilite la communication entre les différents acteurs impliqués dans la gestion de l’architecture d’entreprise, tels que les architectes d’entreprise, les analystes métier et les développeurs. Les diagrammes Archimate permettent de présenter l’architecture d’entreprise de manière visuelle et intuitive, ce qui facilite la compréhension et la collaboration entre les différents acteurs.
Évolutions récentes d’Archimate
Depuis sa création, Archimate a subi plusieurs évolutions. La version actuelle d’Archimate est la version 3.1, publiée en 2019. Cette version a introduit plusieurs améliorations, notamment :
- L’ajout de nouveaux concepts : La version 3.1 a introduit de nouveaux concepts tels que les relations d’association et les relations de dépendance.
- L’amélioration des concepts existants : La version 3.1 a également amélioré certains concepts existants tels que les relations de composition et les relations de généralisation.
- L’amélioration de la clarté et de la précision : La version 3.1 a également apporté des améliorations pour rendre le langage plus clair et plus précis. Par exemple, les définitions des concepts ont été revues pour être plus précises.
Archimate et TOGAF

TOGAF (The Open Group Architecture Framework) est un cadre de travail de gestion de l’architecture d’entreprise qui fournit des lignes directrices et des méthodes pour la planification, la conception, la mise en œuvre et la gestion de l’architecture d’entreprise. Archimate est souvent utilisé en conjonction avec TOGAF car il fournit un langage de modélisation graphique pour représenter les différentes couches d’architecture définies dans TOGAF.
Archimate et TOGAF sont complémentaires car Archimate fournit un langage de modélisation graphique pour représenter les différentes couches d’architecture définies dans TOGAF. Les diagrammes Archimate peuvent être utilisés pour représenter les éléments d’architecture définis dans TOGAF, tels que les objectifs stratégiques, les exigences métier, les architectures applicatives, les architectures techniques, etc.
BPMN et UML
BPMN (Business Process Model and Notation) est un langage de modélisation de processus d’affaires qui permet de représenter les processus d’affaires sous forme de diagrammes.
UML (Unified Modeling Language) est un langage de modélisation de logiciels qui permet de représenter les modèles de conception de logiciels sous forme de diagrammes.
Bien que BPMN et UML soient des langages de modélisation différents de Archimate, ils sont souvent utilisés en conjonction avec Archimate car ils peuvent représenter des aspects spécifiques de l’architecture d’entreprise qui ne sont pas couverts par Archimate.
Par exemple, BPMN peut être utilisé pour représenter les processus d’affaires dans la couche fonctionnelle d’Archimate, tandis qu’UML peut être utilisé pour représenter les modèles de conception logicielle dans la couche applicative d’Archimate.
Conclusion
Archimate est un langage de modélisation d’architecture d’entreprise qui permet aux entreprises de modéliser et de gérer leur architecture d’entreprise de manière systématique.
Depuis sa création, Archimate a subi plusieurs évolutions pour améliorer ses concepts et sa précision. La version actuelle d’Archimate est la version 3.1, publiée en 2019.
Archimate est un langage de modélisation graphique pour la représentation de l’architecture d’entreprise, qui est souvent utilisé en conjonction avec TOGAF pour la planification, la conception, la mise en œuvre et la gestion de l’architecture d’entreprise.
Archimate est un langage de modélisation d’architecture d’entreprise indépendant du fournisseur Cloud. il est parfait pour modéliser des systèmes d’information d’entreprise éclatés sur AWS, Azure, GCP.
BPMN et UML sont également utilisés en conjonction avec Archimate pour représenter des aspects spécifiques de l’architecture d’entreprise qui ne sont pas couverts par Archimate.
Ensemble, ces langages de modélisation offrent une vue complète de l’architecture d’entreprise et facilitent la communication et la collaboration entre les différents acteurs impliqués dans la gestion de l’architecture d’entreprise.
Archimate continue d’être utilisé par de nombreuses entreprises pour améliorer leur architecture d’entreprise.